9月13日,第三屆“京彩大創”北京大學生創新創業大賽落下帷幕,我校獲選第四屆“京彩大創”北京大學生創新創業大賽鄉村振興賽道的承辦單位,校黨委副書記謝學文代表學校接受了授旗。


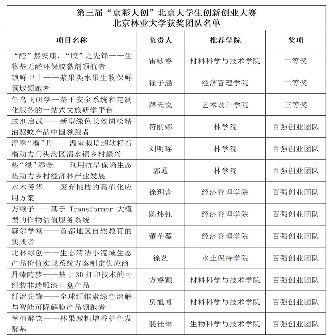
自3月26日大賽啟動以來,我校就業創業指導中心面向全校師生積極開展參賽報名征集和宣傳培訓活動,累計征集報名團隊達119支、覆蓋師生上千人次。按照競賽組委會要求,我校邀請評委專家對作品進行線上評審,共推選出30支創業團隊進入市級初賽。在激烈的角逐中,各項目參賽團隊充分展現學科特色、發揮專業特長,共有13支創業團隊獲評北京市“百強創業團隊”榮譽稱號,其中二等獎2項,三等獎1項。我校榮獲“最佳組織獎”。

本屆大賽由北京市教育委員會、北京市人力資源和社會保障局、北京市發展和改革委員會共同主辦。大賽自啟動報名以來,共有6900支創業團隊報名參賽,相比上一屆大賽報名數量增加了2211支,進一步凸顯了大賽的品牌效應。
接下來,我校將積極準備第四屆“京彩大創”北京大學生創新創業大賽鄉村振興賽道的籌備工作,發揮我校特色優勢,做到以賽促教、以賽促創,激發學生創新活力,促進創業項目成果轉化。