近日,生態與自然保護學院董文攀副教授團隊聯合中國中醫科學院中藥資源中心道地藥材品質保障與資源持續利用全國重點實驗室王升研究員、汪奕衡博士,針對林草種質資源的遺傳多樣性的評價開展了系列研究,提出了基于葉綠體基因組對種質資源進行快速遺傳多樣性評價的方法,闡明了北方最重要的鄉土植物榆樹和藥用植物連翹的遺傳多樣性格局。
林草種質資源是物種多樣性和遺傳多樣性的基礎,是關系到國家生態安全和人類生存發展的戰略性資源。完善林草種質資源保存的技術體系至關重要。從林草種質資源收集與保存的視角看,遺傳多樣性評價是科學決策的核心依據。其目的是確保收集工作的高效性、代表性和避免冗余,以及確保保存體系的科學性、長期安全性和有效性。遺傳多樣性評價可以大幅提升保護投入的效率和效果,為林草業的長期生存力、適應力和可持續發展鎖住并守護最核心的資源。缺乏扎實的遺傳多樣性評價支撐,資源收集可能會雜亂無章甚至遺漏關鍵資源,保存措施可能流于形式甚至加速資源退化,最終導致應對未來風險能力的喪失。因此,遺傳多樣性評價是銜接“收存”與“利用”的關鍵樞紐。
榆樹(Ulmus pumila)是一種落葉樹種,以其耐寒、耐旱、耐鹽和抗風的特性而聞名。該物種是分布最廣的榆科植物,其不僅生態價值高,還具有重要的經濟意義。它是中國重要的鄉土樹種,而且其果實、樹皮和葉子在食品、造紙和醫藥等領域都有廣泛的應用。
本研究聯合河北省豐寧國有林場管理處鄧柵子林場,對保存的榆樹種質資源進行廣泛取樣,通過高通量測序,拼接了完整的葉綠體基因組,旨在識別樣本間的基因組變異,開發用于區分榆樹種質資源的分子標記,揭示其遺傳多樣性和遺傳變異,并解析其系統發育關系和種群結構。系統發生和群體結構分析表明,榆樹可劃分為兩個主要類群,且二者之間存在顯著分化。進一步地,類群 I 可細分為三個支系,類群 II 包含兩個支系。這五個支系的分化時間大約在400萬至900萬年前。自上新世以來,各榆樹支系的有效種群大小保持相對穩定,未觀察到顯著波動。
本研究基于葉綠體基因組評估了種質資源圃保存榆樹的遺傳多樣性,并建立了一個遺傳多樣性數據庫,開發種質資源的遺傳標記,并實現對遺傳背景的快速識別,可以顯著減少冗余資源保護。本研究將有助于更有效地保存和利用榆樹種質資源。

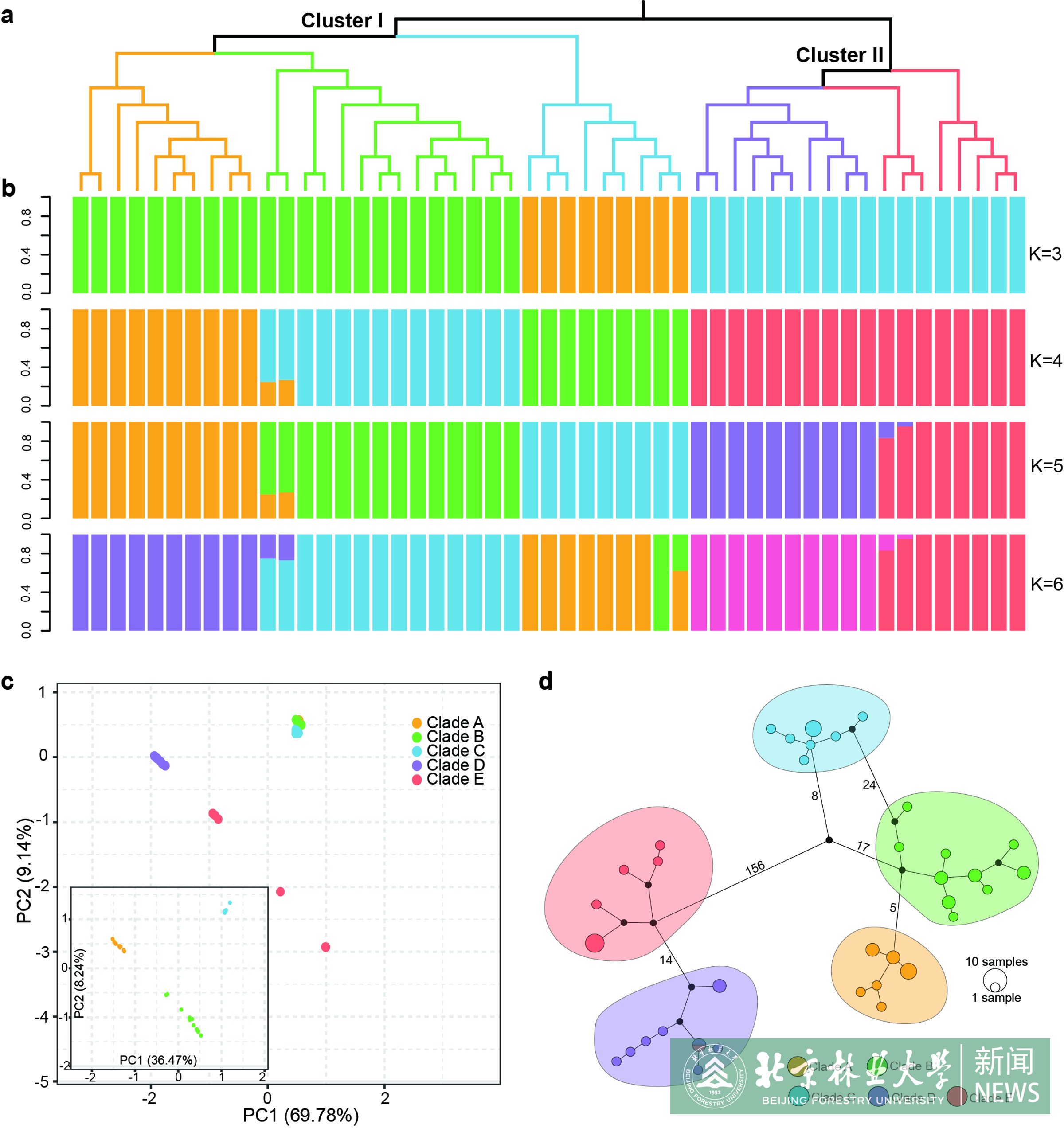
圖1. 榆樹種質資源遺傳多樣性和種群結構
研究論文以“Chloroplast genome-based genetic variation and genetic diversity of Ulmus pumila (Ulmaceae) germplasm”為題,發表在Industrial Crops and Products 期刊上(中國科學院分區一區TOP期刊)。
北京林業大學生態與自然保護學院博士研究生劉康佳為論文第一作者,董文攀副教授和中國中醫科學院中藥資源中心汪奕衡博士為共同通訊作者。
論文鏈接:https://doi.org/10.1016/j.indcrop.2025.121452
連翹(Forsythia suspensa (Thunb.) Vahl)是中國傳統中藥材之一,也是著名的早春開花植物,極具觀賞價值。連翹葉綠體基因組呈現較高水平的種內遺傳變異,可從母系遺傳視角揭示遺傳多樣性,并對核基因組數據形成有效補充。本研究通過對覆蓋連翹全部分布區的樣本進行葉綠體基因組測序與組裝,構建泛葉綠體基因組圖譜,并探究該物種的群體結構與遺傳多樣性。

圖2. 連翹的遺傳多樣性和遺傳結構
連翹種群內共檢測到734個單核苷酸變異位點、211個插入缺失位點及11個小片段倒位,顯示出較高的遺傳多樣性。群體結構分析、系統發育樹與主成分分析一致支持連翹分為5大遺傳譜系,且群體間存在顯著遺傳分化。連翹的遺傳分化格局與地理分布高度吻合,表明地理隔離是連翹遺傳多樣性及分化的重要驅動因子。本研究揭示了連翹母系遺傳多樣性模式,構建了首個連翹泛葉綠體基因組圖譜,更為后續種質資源收集與保存提供了關鍵數據支撐。

圖3. 連翹群體間遺傳差異與地理變異格局
研究論文以“The pan-plastome reveals the genetic diversity and genetic divergence of Forsythia suspensa (Oleaceae) from the maternal inheritance perspective”為題,發表在Industrial Crops and Products 期刊上(中國科學院分區一區TOP期刊)。
北京林業大學生態與自然保護學院碩士研究生曹林林和中國中醫科學院中藥資源中心孫嘉惠副研究員為共同第一作者,保護學院董文攀副教授和中國中醫科學院中藥資源中心王升研究員為共同通訊作者。